clear skies!


the project-page

- a step closer to our earth's electric environment -

antenna located at D64354 Reinheim/Georgenhausen  -  E 8°48'14'' N 49°50'50"

This page is still under construction (created 11-1999; last update: 04-16-2001).

The history

Comming up soon with more information about the VLF/ELF-receiver and the first recorded signals you can take a look on the actual circuit design of the input stage. The receiver is located at D64354 Reinheim/Georgenhausen and is still an object in progress. Using a active 2.5m pole antennae (just the initial length of the copper tube i found at my home side - without using a saw) with a FET-preamplifier and a total gain of 100, i have started a fight against the horrible humming noise (typically 5V without any care). The first step was to add a notch-filter to eliminate the 50Hz fundamental. So i could notice same whistlers in the night of November 9/10th, unfortunately without any recording equipment. Second i designed a synchronous digital-filter, cutting off all higher harmonics up to 20kHz (sampling rate 51.2kHz) and reduce the humm to practical zero. But employing a 8-Bit converter, i was hit by the residual white noise appeared simultanously if the humm vanished. So i have to put more parts into this device to fit the goal (read as 16Bit resolution). The work will go on!

I've tried to receive some VLF emissions of large fireballs i expected within the leonid meteor storm, but i missed it like experts went wrong. Only 10 LeO's and 2 SO's i count one day later. Maybe that i caught one event of an bright fireball (-7m or brighter - for VLF emission it should be -10m and up -).

back to my homepage  

this VLF/ELFpage was a subject of interest for ??? visitors since December 1st. 1998 - thanks!.


Here are more informations about the station:

      The antenna

following the suggestion of Steve McGreevy, i've choose an active pole-antenna with a length of approx. 10feet mounted on the ground plane using a 5foot long groundstick of steel 2/3 into the soil.

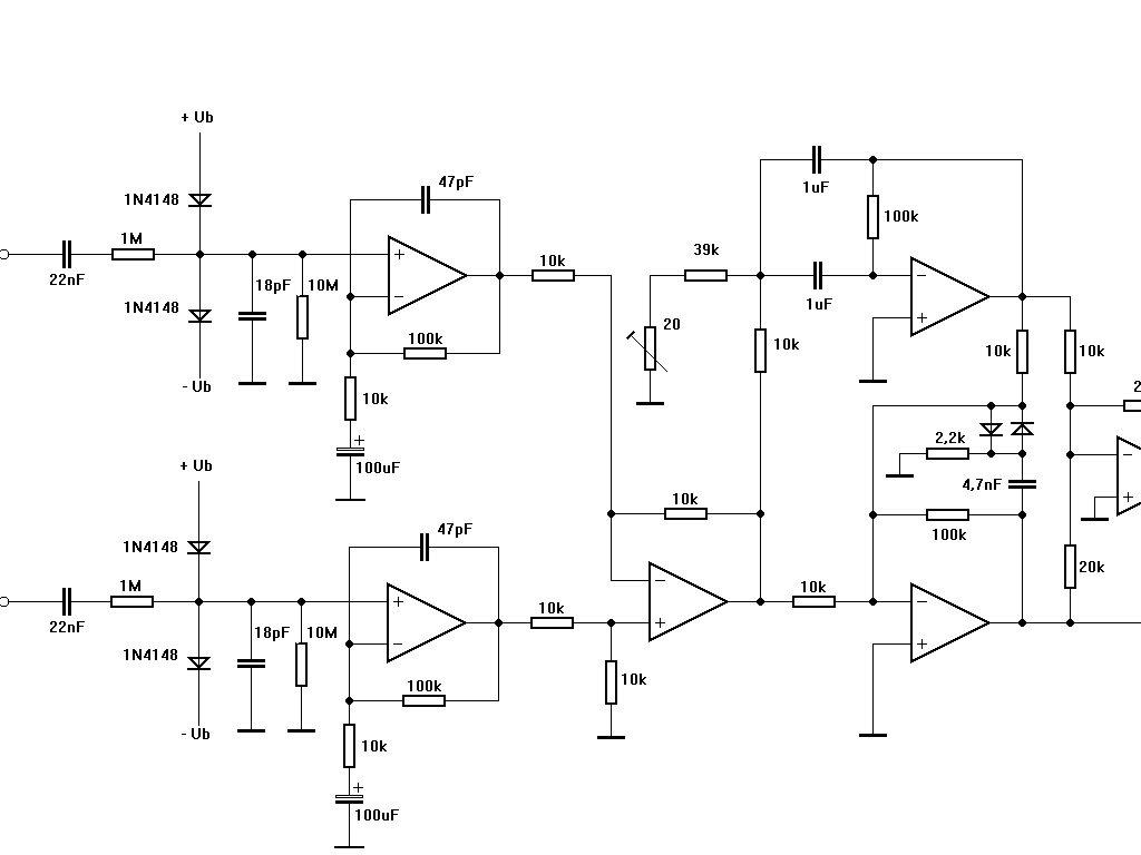
The preamplifier

'Cause it's easy application, an operational amplifier with a high impedence input (jFET-type) works in the input stage. Together with the whip the amp is forming an active antenna with a broadband gain of 40dB. It's frequency response is between 1 to 20000Hz.

The synchronous (autocorrelator) filter

To cancel the humming noise of the AC-powerlines in the surrounding area of my homesite, i've designed a very effective hybrid filter-circuit based on a digital autocorrelator with a 51.2kHz synchronized time base.

The interface

sorry, not yet available

Actual status:

Activities suspended for a while :-(